Детские болезни
Синдром верхней полой вены как неотложное состояние в детской онкогематологии
Ключевые слова: злокачественные новообразования средостения, синдром верхней полой вены, компрессия трахеи и крупных вен, респираторный дистресс
Современная детская онкогематология достигла значительных успехов. Излечение от этих грозных заболеваний достигло 60-70% [4]. Однако у части больных детей первичные клинические проявления заболевания начинаются внезапно, синдромами, требующими неотложную помощь в отделении реанимации и интенсивной терапии. Зачастую эти синдромы отличаются специфичностью с точки зрения диагностики, оценки тяжести состояния и, особенно, терапии. Поэтому принципиально важным является знание практическими врачами особенностей этих синдромов, как в плане экстренной диагностики, так и интенсивного лечения. Только после стабилизации состояния больной переводится в специализированный центр для проведения специфического лечения основного заболевания. Одним из этих синдромов является синдром верхней полой вены.
Синдром верхней полой вены развивается вследствие нарушения кровотока верхней полой вены в результате ее компрессии или обструкции злокачественными новообразованиями средостения. Одновременно происходит сдавление трахеи с нарушением ее проходимости различной степени. С наибольшей частотой синдром верхней полой вены развивается при лимфомах (лимфобластической, неходжкинской, крупноклеточной), болезни Ходжкина, остром лимфобластном лейкозе (ОЛЛ), в частности Т-клеточного фенотипа [8]. Значительно реже он встречается при злокачественной тератоме, раке щитовидной железы, тимоме, нейробластоме, рабдомиосаркоме или саркоме Юинга. Такой механизм развития синдрома верхней полой вены является первичным. Возможно также вторичное развитие этого синдрома у детей со злокачественными новообразованиями вследствие тромбоза центральных вен, как осложнение их катетеризации.
Клинические проявления синдрома верхней полой вены специфичны: ортопноэ, головная боль, опухание лица, головокружение или обморок, изменение цвета лица, в частности, внезапная бледность и обострение этих симптомов при пробе Вальсальвы (усиленный блокированный выдох, который осуществляется с закрытым ртом и носом после глубокого вдоха). При осмотре больного наблюдаются полнокровное отечное лицо и шея, набухание яремных вен, папилледема, парадоксальный пульс и изменение артериального давления, бледность и/или цианоз. Возможна также внезапная остановка сердца при резком изменении положения тела. Обычно выявляется увеличение лимфоузлов: тотальное или отдельных групп (подключичных, шейных).
У детей младшего возраста чаще доминируют симптомы трахеальной компрессии: кашель, одышка, недостаток воздуха и стридор (свистящее дыхание). При осмотре отмечаются затрудненное дыхание, одышка, цианоз, втяжения уступчивых мест грудной клетки. Аускультативно выявляется резко ослабленное дыхание, свистящие хрипы. В неврологическом статусе у большинства детей отмечается резкое беспокойство, неконтролируемое психомоторное возбуждение.
Рентгенография грудной клетки обязательно должна проводиться в двух проекциях (переднезадней и латеральной). Чаще всего выявляется передневерхнее расширение средостения со сдавлением или смещением трахеи, может наблюдаться одно- или двусторонний гидроторакс, реже – с гидроперикардом. Более информативными исследованиями являются компьютерная томография (КТ) и магнитно-резонансная томография (МРТ), которые дают бо́льшую информацию о локализации новообразования, состоянии дыхательных путей (степень обструкции трахеи) и кровообращения (степень тромбоза, расширение и полнокровие вен, коллатеральное кровообращение). Если пациент не может лежать на спине, его надо уложить ничком или на бок.
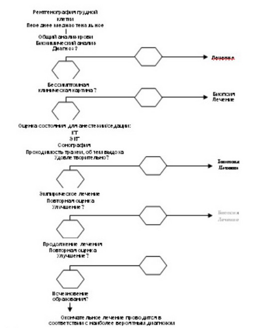
Диагноз устанавливается на основании данных анамнеза, клиники, лабораторных и инструментальных методов исследований в динамике. Алгоритм ведения больных с передними медиастинальными новообразованиями при риске развития синдрома верхней полой вены представлен на графике.

График. Алгоритм ведения больных детей с передним медиастенальным образованием при риске развития синдрома верхней полой вены
У детей с лейкемией или метастатической лимфомой общий анализ крови может выявить анемию, тромбоцитопению, лейкопению или лейкоцитоз; биохимическим анализом в сыворотке крови может быть обнаружено повышение уровня мочевой кислоты, мочевины, креатинина и лактатдегидрогеназы [1,5]. Пульсоксиметрия дает информацию о степени оксигенации тканей (процент насыщения тканей кислородом).
Диагноз должен быть установлен наименее инвазивными методами, так как при общей анестезии или седации у пациента может усилиться сосудистая недостаточность (коллапс) и/или дыхательная недостаточность. Пункция костного мозга, плевральная пункция или пункция перикарда, а у сравнительно старших детей или подростков биопсия лимфатического узла под местной анестезией могут устранить необходимость средостенной биопсии под общей анестезией. Следует отметить, что определение маркеров опухолей, таких как альфа-фетопротеин и человеческий хориогонический бета-гонадотропин, могут ориентировать и уточнить диагноз злокачественной опухоли [2,3].
Однако результаты исследования альфа-фетопротеина невозможно получить быстро. Электрокардиограмма и эхокардиограмма позволяют определить степень сократимости миокарда и состояние венозного возврата крови. Если все эти обследования недостаточны или неинформативны, возникает необходимость проведения средостенной биопсии под общим обезболиванием, что нежелательно у большей части больных этой группы. Применение общей анестезии возможно лишь в том случае, когда обследование функции внешнего дыхания выявляет достаточную проходимость трахеи, а максимальный объем выдоха >50% от нормы [10].
Если ребенок не в состоянии перенести анестезию, и биопсия невозможна, необходимо начать эмпирическую терапию основного заболевания. Химиотерапия и радиотерапия являются основой лечения злокачественных новообразований. Однако даже маленькие дозы рентгенотерапии трахеи и верхней полой вены могут сократить надключичные узлы и исказить морфологическую картину биоптата из лимфоузлов и новообразования [9]. Радиотерапия может привести также к отеку слизистой трахеи и последующему развитию вторичного респираторного дистресс синдрома. Стероиды или циклофосфамиды как отдельно, так и в сочетании с винкристином и антрациклинами, используются как альтернативные варианты лечения при подозрении у больного неходжкинской лимфомы или болезни Ходжкина.
Однако химиотерапия уже через 48 часов также может привести к неинтерпретируемости гистологического субстрата [6]. Пациент должен быть под постоянным мониторингом для оценки улучшения его состояния, достаточного для разрешения проведения биопсии, и ухудшения, подсказывающего о том, что выбранный метод терапии неэффективен. Биопсию необходимо проводить по возможности рано. Если опухоль уменьшается в размерах в течение 2-3 дней, то вероятным диагнозом является лимфобластная лимфома. При отсутствии гистологического диагноза пациент должен получать лечение, соответствующее клинически наиболее вероятному диагнозу.
Материал и методы исследования. Под нашим наблюдением находилось 10 больных с недиагностированными онкологическими патологиями, которые в течение 2 лет поступили в отделение анестезиологии и реанимации Университетской детской больницы Тимон города Марсель. Больные поступали в крайне тяжелом состоянии, с разнообразными клиническими проявлениями тяжелой недостаточности жизненно важных функций организма: дыхательная недостаточность (синдром верхней полой вены, сдавление трахеи), гемодинамические нарушения (септический шок), гематологические проявления, неврологические нарушения (коматозное состояние), метаболические нарушения (декомпенсированный лактатный ацидоз). Эти клинические проявления заболевания требовали неотложной помощи. В последующем у них было диагностировано конкретное онкогематологическое заболевание.
Среди наблюдаемых нами 10 больных синдром верхней полой вены был отмечен лишь у двоих.
Приведем конкретные клинические случаи синдрома верхней полой вены.
Случай 1. Больной М.Е., 3 года, поступил в отделение реанимациисострымреспираторным дистресс синдромом. По анамнезу болеет околоодногомесяца. Заболевание началось с появления диспноэ, которое былорасцененокакбронхиальная астма с астеническим синдромом. Было назначенолечениецелестеном. За два дня до поступления появился отек шеи, век, быстропрогрессирующий вдинамике. У ребенка появилось выраженное диспноэ, всвязи счем родителиобратились в больницу города Авиньон, где в момент осмотра уребенкаотмечалсяприступ ларингоспазма с появлением цианоза. Ребенок срочнобылпереведен вотделение реанимации УДБ Тимон. В анамнезе также отмечается, чтозадве недели допоступления была сделана рентгенография грудной клетки, котораявыявилавыраженное расширение средостения.
При поступлении общее состояние ребенка было крайне тяжелым, сознание ясное, отмечалось психомоторное возбуждение. Менингеальной и очаговой симптоматики нет, температура – нормальная, дыхание – затрудненное, с участием вспомогательной мускулатуры, выраженные втяжения грудной клетки, яремной ямки, выраженная одышка смешанного характера. Кожные покровы – бледные, пероральный и акроцианоз, выраженный отек лица с переходом на шею. Переднешейные и заднешейные лимфоузлы увеличены. В легких: резко ослабленное дыхание, слева не проводится. Тоны сердца ритмичные, приглушенные, учащенные, пульс слабого наполнения и напряжения.
Живот умеренно вздут, при пальпации мягкий, безболезненный, отмечается выраженная гепатомегалия, селезенка не прощупывается. Из лабораторных исследований: общий анализ крови выявил гиперлейкоцитоз: лейкоциты – 80,0x109/л, полинуклеарные – 30%, лимфоциты – 48%, моноциты – 3%, эозинофилы – 0%, базофилы – 1%, бластные клетки – 10%, миелонейтрофилы – 5%, метамиелонейтрофилы – 3%. Биохимический анализ крови в пределах нормы: общий белок – 62 г/л; K+ - 4,9 ммоль/л; Na+ - 159 ммоль/л; Cl – 102 ммоль/л; Ca++ - 2,9 ммоль/л; P – 3,05 ммоль/л; мочевина – 5,8 ммоль/л; креатинин – 76 мкмоль/л; мочевая кислота – 420 мкмоль/л.
При эндоскопии трахеи, сделанной на 3-й день, обнаружено резкое сужение нижней трети трахеи (30% просвета), увеличивающееся на уровне бифуркации (50%) и левого главного бронха (100%), при нормальной картине слизистой.
Рентгенография грудной клетки выявила выраженное расширение средостения, гидроторакс, выраженное расширение границы сердца.
На основании анамнеза, жалоб, объективных данных, результатов клинико-лабораторных, рентгенологических и эндоскопических исследований, данных миелограммы, был поставлен диагноз: дыхательный дистресс синдром, острая Т-клеточная лимфобластическая лейкемия (97% бластные клетки в миелограмме), гидроторакс, гидроперикард.
В отделении реанимации было проведено следующее лечение. Ребенок в экстренном порядке был интубирован и переведен на искусственную вентиляцию легких (ИВЛ) с FiO2=100%, кислотно-щелочное состояние (КЩС) выявило выраженный декомпенсированный дыхательный ацидоз: pH=6,85; PO2=139 (под O2); PCO2=164; BE=(–5,9). Однако отмечались стойкие затруднения при проведении вентиляции (вдох под повышенным давлением). Учитывая гемодинамические нарушения была проведена инотропная поддержка адреналином 0,15 мкг/кг/мин, болюс солумедрола 720 мг (1125 мг/м2). Инфузионно-дезинтоксикационная корригирующая терапия была проведена с применением диуретиков (лазикс и солудактон) под контролем диуреза. В результате лечения урикозимом (аллопуринол) (1200 ед/день в течение 5 дней) отмечалось значительное снижение уровня мочевой кислоты. Была проведена гемотрансфузия эритроцитарной и тромбоцитарной масс. На второй день после поступления, при нормальных биохимических показателях крови, была начата фаза индукции химиотерапией доксорубицином и винкристином.
На фоне проведенного лечения клинически отмечалось прогрессивное уменьшение и быстрое исчезновение симптомов синдрома верхней полой вены. Исчезли отек лица и шеи, стабилизировались гемодинамика и дыхательная функция, отмечалось быстрое снижение количества лейкоцитов и бластов в крови. Через неделю был поставлен центральный катетер длительного использования Бровиака по методу Сельдингера.
После стабилизации общего состояния и улучшения функции органов-систем, больной был переведен в детское гематологическое отделение для продолжения специфической терапии.
Случай 2. Больной П.Ф., 17 лет, поступил в отделение реанимации с жалобами на затрудненное дыхание, одышку. Со слов родителей, заболевание началось за три недели до поступления в больницу. У больного отмечалось двустороннее опухание мягких тканей подчелюстной области, которое было расценено как паротит. Однако в динамике состояние юноши прогрессивно ухудшалось, отмечалось затрудненное дыхание, а за три дня до поступления в больницу, появилась боль в грудной клетке сзади. Родители проконсультировались у врача, были проведены лабораторные исследования (общий и биохимический анализ крови), которые выявили воспалительный процесс. Была проведена рентгенография грудной клетки, которая обнаружила расширение верхней части медиастинума. Больного срочно направили в отделение реанимации УДБ Тимон с диагнозом претампонадный перикардит на фоне расслоения стенки аорты.
При поступлении общее состояние ребенка было крайне тяжелым, имелосьабсолютное ортопноэ. Сознание – ясное, но больной возбужденный. Менингеальныхи очаговых симптомов нет. Не лихорадит. Отмечаласьрезкаябледность кожныхпокровов, отечность лица с переходом на шею, а такжесиндромКлод-Бернар-Орнерасправа (окуло-симпатический паралитический синдром: миоз, сужение глазной щели иэнофталм, почти всегда с повышением температурыипотливостью только однойщеки; этот синдром обусловлен односторонним (уданногобольного справа) параличом шейных симпатических ганглиев) [4].
Подчелюстныелимфоузлы резкоувеличены, твердые, неподвижные. В легкихаускультативно – дыхание резкоослабленное, проводится с обеих сторон. Тоны сердца глухие, пульс слабого наполнения и напряжения. Живот умеренно вздут, пальпация безболезненная. Мочеиспускание свободное, безболезненное, отмечается олигурия.
Больной срочно был интубирован и переведен на ИВЛ (FiO2=80%). В экстренном порядке в операционном блоке была проведена трансэзофагиальная эхография, которая исключила расслоение стенки аорты. При эндоскопии дыхательных путей визуализировалось резкое сужение трахеи вследствие компрессии, на уровне до 1 см выше бифуркации, при нормальной картине слизистой. Было выявлено также резкое затруднение проходимости трахеи, требующее высокого давления вдоха при проведении ИВЛ.
При рентгенографии грудной клетки обнаружено расширение верхнего средостения, двусторонний гидроторакс, резкое расширение границ сердца. Биохимический анализ крови: K+ - 4,3 ммоль/л; Na+ - 142 ммоль/л; глюкоза – 4,2 ммоль/л; креатинин – 227 мкмоль/л; лактатдегидрогеназа (ЛДГ) – 768 u/l; креатинфосфокиназа (ЦРК) – 33 u/l; ASAT – 23 u/l; ALAT – 22 u/l. КТ выявила опухоль средостения (лимфома?), проникающую в грудной отдел позвоночника, сдавливающую дыхательные пути (компрессия трахеи), двусторонний гидроторакс, гидроперикард.
На основании анамнеза, жалоб, объективных данных, результатов клинико-лабораторных, эхографических (трансэзофагиальная и эхокардиография), рентгенологического, эндоскопического исследований и КТ был поставлен предварительный диагноз: лимфобластная лимфома 3-й стадии (поражение грудного отдела позвоночника при нормальном состоянии ЦНС), осложненная трахеальной компрессией, двусторонним гидротораксом, напряженный перикардит, острая почечная недостаточность. Тяжесть состояния больного не позволила провести биопсию опухоли под общей анестезией для уточнения ее морфологии.
В отделении реанимации незамедлительно была начата интенсивная терапия. Неотложно была проведена пункция и дренирование полости перикарда, а также биопсия перикарда. Начата антибактериальная терапия (аугментин, роцефин) на фоне проводимой инфузионной терапии. На второй день была начата кортикостероидная терапия (солумедрол 120 мг/день), с одновременным проведением гипергидратации, алкалинизации и лечения урикемии (Uricozyme), на фоне диуретика (лазикс) [7,11]. На 4-й день пребывания в отделении реанимации проведена повторная эхокардиография: выявлена остаточная жидкость в полости перикарда, улучшение функции миокарда левого желудочка. Выявлен также двусторонний частичный тромбоз внутренних яремных вен, что явилось противопоказанием катетеризации центральной вены (vena subclavia) катетером Бровиака длительного употребления.
Одновременно у больного отмечалось повышение артериального давления (160/90 мм рт. ст.), что стало показанием к назначению гипотензивного препарата локсен (никардипин). Больной находился на ИВЛ в течение пяти дней, но после экстубации отмечалось стойкое ортопноэ. Повторный биохимический анализ крови: K+ - 3,0-4,0 ммоль/л; мочевая кислота – 30-40 ммоль/л; креатинин – 105 мкмоль/л. На седьмой день с целью профилактики осложнения опухоли (прорастание в спинномозговой канал) была начата химиотерапия люмбальным введением метотрексата. На 8-й день у больного появились признаки цистита с гематурией, что стало показанием к назначению уромитексана (MESNA). На 12-й день пребывания в отделении общее состояние больного стабилизировалось, очаговых симптомов, поражения ЦНС не было, анализ спинномозговой жидкости – без отклонений.
Больной переведен в детское онкологическое отделение для продолжения специализированного лечения.
Результаты и обсуждение. Описанные случаи интересны и заслуживают внимания тем, что у обоих больных начальные клинические картины за 3-4 недели до поступления были расценены как соматические заболевания (бронхиальная астма, паротит). Однако, несмотря на проводимое лечение этих нозологий, состояние больных в динамике ухудшалось. У обоих больных резкое ухудшение общего состояния отмечалось за 2-3 дня до поступления в реанимационное отделение УДБ Тимон.
При поступлении у них было констатировано крайне тяжелое состояние с выраженным дыхательным дистресс синдромом, который был обусловлен злокачественными опухолями медиастинума с развитием классической клиники синдрома верхней полой вены. После проведения экстренных диагностических мероприятий у обоих больных был уточнен диагноз (в первом случае ОЛЛ, во втором – лимфобластная лимфома). После проведения комплексной интенсивной посиндромной терапии общее состояние больных стабилизировалось, после чего они были переведены в онкологическую клинику для проведения специализированной терапии.
Литература
- Абдулкадыров К.М. Гематология: Новейший справочник. М.: Изд-во Эксмо; СПб.: Изд-во Сова, 2004, 928 с.
- Волкова М.А. Клиническая онкогематология: Руководство для врачей. М.: Медицина, 2001, 576с.
- Воробьев А.И. Руководство по гематологии в 3-х томах. М.: Ньюдиамед, 2002-2003.
- Ланцковский Ф. Детская гематология и онкология. М.: Изд-во Лори, 2005.
- Румянцев А.Г., Самочатова Е. В. Гематология (Онкология) детского возраста (В сер. Практическое руководство по детским болезням). М.: Медпрактика, 2004.
- Halpern S., Chatten J., Meadows A.T. et al. Anterior mediastinal masses: anesthesia hazards and other problems, J. Pediatr., 1983, 102:407.
- Heney D. Lewis I.J., Lockwood L., Cohen A.T., Baily C.C. The intensive care unit in pediatric oncology, Arch. Dis. Child., 1992, 67: 294-298.
- King R.M., Telander R.L., Smithson W.A. et al. Primary mediastinal tumors in children, J. Pediatr. Surg., 1982, 17:512.
- Loeffler J.S., Leopold K.A., Recht A. et al. Emergency prebiopsy radiation for mediastinal masses: Impact on subsequent pathologic diagnosis and outcome, J. Clin. Oncol., 1986, 4:716.
- Shamberger R.C., Holzman R.S., Griscom N.T. et al. Prospective evaluation by computed tomography and pulmonary function tests of children with mediastinal masses, Surgery, 1995, 118:468.
- Sivan Y., Schwartz P.H., Schonfeld T., Cohen I.J., Newth C.J.L. Outcome of oncology patients in the pediatric intensive care unit, Intensive Care Med., 1991, 17: 11-15.
25.04.2007 Читайте также
В остром периоде вирусных диарей у 80% детей выявляется дефицит интерферонов, что указывает на недостаточность противовирусного иммунитета. Вследствие этого в исходе заболевания возможны...
23.05.2016 В условиях надвигающегося пика аллергического сезона необходимо остановиться на наиболее распространенной и актуальной в этот период патологии – аллергическом рините (АР). АР – заболевание, возникающее...
11.05.2015 Острые респираторные вирусные инфекции (ОРВИ) являются наиболее массовыми заболеваниями, на их долю приходится до 90% всей инфекционной патологии. Наибольшую эпидемическую значимость представляют вирусы...
В статье рассмотрены причины возникновения кашля у детей, обоснованы подходы к фитотерапии кашлевого синдрома...
19.02.2015
До сих пор остается много открытых вопросов по поводу атопической экземы.
Интервью с проф., доктором медицинских наук Йоханнесом Рингом (Johannes Ring), директором отделения дерматологии и аллергологии Бидерштайна Мюнхенского Университета...
10.04.2013 Достижение функционального и косметического эффектов – два краеугольных камня, на которых строится реконструктивная хирургия врожденных пороков черепа и лица. Но если функциональный эффект во многом зависит от совершенства хирургической техники, то косметический результат – заложник биологических особенностей организма пациента...
12.03.2013 В обзоре литературы представлены современные данные о результатах использования пимекролимуса (1 /о крем) — топического ингибитора кальциневрина. Показаны его высокие эффективность и безопасность при атопическом дерматите...
29.01.2013 Введение
Исходя из современных представлений о патогенезе миастении можно сказать, что это тяжелое нейромышечное заболевание, характеризующееся патологическим истощением произвольной мускулатуры [2]...
17.01.2013 Ключевые слова: летальность, дети, соматическая патология
Данные литературы относительно летальности среди детей по причине соматической патологии с разных медико-географических районов изобилуют сведениями, подтверждающими их определенное значение [2,4,5,7-11]...
Ключевые слова: летальность, дети
В литературе данные о заболеваемости и летальности среди детей в том числе и в РА [1] по причине соматической патологии весьма разнообразные, что, по-видимому, связано с разным уровнем развития здравоохранения...
18.09.2012 Ключевые слова: гидроцефалия, компьютерная томография (КТ), нейросонография, магнитно-резонансная томография (МРТ), обращаемость, ликворосодержащие полости, формы гидроцефалии
На протяжении многих десятилетий проблема диагностики и лечения гидроцефалии привлекала к себе пристальное внимание неврологов, нейрохирургов, педиатров. Впервые гидроцефалию описал Гиппократ...
11.10.2011 Ключевые слова: врожденный пилоростеноз, рвота
Врожденный пилоростеноз – генетически обусловленное заболевание, причиной которого является перерождение мышечного слоя пилорического отдела, его утолщение, что связано с нарушением иннервации...
В современном обществе проблема детского и подросткового трав-матизма имеет важное научно-практическое значение, требующее особого внимания соответствующих государственных структур и специалистов [1,2, 3,6]...
Kлючевые слова: мезиальная окклюзия, височно-нижнечелюстнoй сустав
Изучением морфологического состояния зубо-челюстной системы у пациентов с мезиальной окклюзией в различные возрастные периоды занимались многие авторы [1-14]...
Ключевые слова: ахиллопластика, конская стопа, косолапость, контрактура, детский цере-бральный паралич
Перерезка ахиллова сухожилия ахиллопластика является одной из основных компонентов операции коррекции косолапости и конской стопы у детей. Несмотря на то...
САМЫЕ ЧИТАЕМЫЕ СТАТЬИ
-
Нормы роста и веса детей – данные ВОЗ
-
Зеленые выделения из влагалища: причины и лечение
- Анатомо-физиологические особенности дыхательной системы у детей
-
Насморк с кровью: причины симптома и способы лечения
- Анатомо-физиологические особенности сердечно-сосудистой системы у детей
- Анатомо-физиологические особенности пищеварительной системы у детей
- Анатомо-физиологические особенности мочевыделительной системы у детей
- Сравнительная характеристика параметров функции внешнего дыхания (обзор литературы)
- Современные представления о норме и патологических отклонениях размеров восходящей аорты при приобретенных пороках сердца
- Анатомо-физиологические особенности детей
- Анатомо-физиологические особенности костно-мышечной системы у детей
- Паллиативная химиотерапия рака: основные понятия и особенности (oбзор литературы)
-
Что можно и что нельзя делать после удаления аппендицита
-
Увеличенные яичники: симптомы, причины и лечение
-
Новейшие достижения онкологии в МЦ «Наири»: интервью с Артемом Степаняном. nairimed.com
-
О чем говорит головная боль за ухом? Причины, симптомы и лечение
-
Как снизить риск инсульта. erebunimed.com
-
Характер мужчины проявляется в выборе позы для секса
-
Армянская ассоциация медицинского туризма (ААМТ)
-
Желтые выделения из влагалища: причины и лечение
-
Рвота у ребенка без температуры: возможные причины
- Применение летрозола для стимуляции овуляции
- Врожденные аномалии и пороки развития
-
КАТИОНОРМ – представитель нового поколения искусственных слез для симптоматической терапии синдрома “сухого глаза”
-
Арам Бадалян: Родинку трогать нельзя?
- Применение противоспаечных средств в профилактике спаечной болезни живота (oбзор литературы)
-
Как избавиться от лямблий — 25 эффективных рецептов народной медицины
-
Вздутие живота при месячных: 7 способов справиться с неприятным ощущением
-
Компресс при ангине: будет ли полезным прогревание горла?
-
Онкология является самой быстроразвивающейся отраслью медицины: интервью с Левоном Бадаляном
-
Лечение марганцовкой
- Некоторые новые подходы к системной терапии метипредом больных ревматоидным артритом
- Медицинские информационные системы.Информационная система для интегрального фармацевтического и здравоохранного мониторинга
-
Фармацевтическая опека
- Подходы к оперативному лечению костно-хрящевых экзостозов
- Повреждения при родах
- Инциденталома надпочечников
-
Курение марихуаны влияет на потенцию
-
Почему противозачаточные увеличивают грудь?
- Применение индинола и эпигаллата при аденомиозе













Научная медицина
Болезни
Традиционная медицина
Здоровый образ жизни
Косметология
Медицинское право
Алгоритмы, тесты
Цифры, факты, случаи
Историческая хроника
Афоризмы
Карьерная лестница
Дети
Женщина
Мужчина
Рейтинговая система